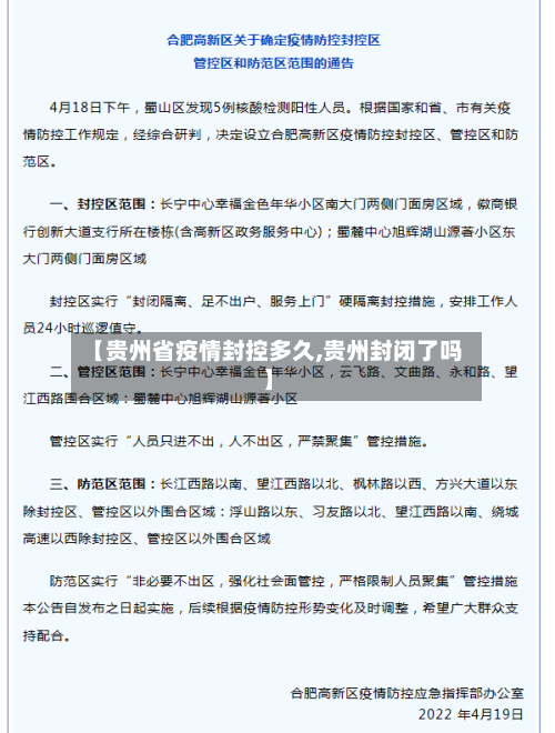
一般封控区域要多久才能解封
〖壹〗、管控区域解封时间管控区域的封闭时间通常为14天左右,而非7天。具体解封需同时满足以下条件:近14天区域内无新增病例或无症状感染者;区域内最后一名密切接触者自末次暴露超过14天 ,且核酸检测为阴性;解控前2天区域内所有人员完成一轮核酸筛查,结果均为阴性。若在封闭期间内发现核酸检测阳性者,该区域会立即转为封控区 ,封闭时间可能延长 。

〖贰〗 、封控区域一般要14天及以上才能解封。具体说明如下:最低封闭时间:封控区的封闭时间不低于14天。解封条件:需要最后一例感染者核酸检测阴性,并且经过14天的观察期后,封控区才能彻底解封 。

〖叁〗、封控区域的解封时间通常不低于14天。以下是关于封控区域解封时间的详细说明:最低封闭时长:封控区的封闭时间一般不少于14天。这是基于病毒潜伏期的考虑 ,确保最后一例感染者核酸检测阴性后,再经过足够的时间观察,以降低病毒传播的风险 。
〖肆〗、通常情况下 ,封控区的封闭时间不低于14天,最后一例感染者核酸检测阴性并且再经过14天后,封控区才能彻底解封。具体解封条件如下: 时间要求:封控区的封闭时间至少为14天。 核酸检测要求:最后一例感染者核酸检测需为阴性 。
〖伍〗 、通常情况下 ,封控区的封闭时间不低于14天,最后一例感染者核酸检测阴性并且再经过14天后,封控区才能彻底解封。以下是关于封控区解封的详细解封闭时长:封控区的封闭时间一般不低于14天,这是基于病毒潜伏期的考虑 ,确保在最长潜伏期内没有新的感染者出现。

这个秋天,我在贵阳隔离了28天
隔离背景:贵阳疫情爆发,你所在的区域被划入封控范围,需要进行居家隔离 。疫情初期 ,贵阳市政府通知静默3天,但你和二姐基于过往经验判断,认为静默时间可能会延长 ,因此提前进行了物资储备。
修文县幸福村位于修文县城边的幸福村,有一片苗圃,里面种植的大多是银杏树 ,树高10多米。这段时间,银杏林里每天都有数百人在这里游玩赏叶。这片银杏林已经成为一个免费的景区,每天数百人前来游玩 。贵阳黄连村这里古银杏有大银杏树有3棵 ,最大的一棵已经有1200年的历史。
010年11月-1010年是贵阳欣赏多彩秋景的最美季节,也是欣赏满地金黄银杏的最美季节。贵阳市乌当区羊场镇黄连村的千年银杏也是最佳观赏期 。这是黄连村,位于贵阳市乌当区羊场镇。这里有三棵古银杏树,其中最大的一棵已有1200年的历史。古老的银杏 ,带着时间的印记,成了时间比较好的见证 。
贵阳黄连村银杏什么时候黄11月是是贵阳赏秋景色彩斑斓的最美时节,也是赏满地金黄银杏的最美季节。而贵阳市乌当区羊昌镇的黄连村千年银杏也正是最佳观赏期。这就是位于贵阳市乌当区羊昌镇的黄连村 ,这里古银杏有大银杏树有3棵,最大的一棵已经有1200年的历史 。
这个秋天,游客们喜欢去湿地公园拍照打卡 ,公园被菊花打扮得肆意盎然。走进湿地公园,沿途可以看到小立菊、悬崖菊等等十多个品种的菊花在尽情开放。2019贵阳金秋菊花展时间:10月8日开启,菊花也将会持续到10月28日 ,共有60余种、2万余株菊花华丽绽放 。
去年秋天保存的菊花,现在不适宜扦插繁殖。4~7月扦插比较合适。菊花扦插时间和方法:菊花扦插时间:菊花扦插的时间十分广泛,从春季一直到初夏时分 ,4至6月都是可以进行扦插的。菊花比较好的扦插时机是在5月份,这个时候天气已经完全温暖,正是菊花生长期中生长最旺盛的时候 。
贵州疫情何时解封
〖壹〗 、022年11月9日。贵州疫情防控现场处置省市联动指挥部研究决定,自2022年11月9日0时起 ,解除封控,贵州,简称“黔”或“贵 ” ,省会贵阳,是中华人民共和国省级行政区。地处中国西南内陆地区腹地 。
〖贰〗、020年贵州疫情解封时间为10月5日。根据可查询消息,贵阳9月2号开始静默 ,10月5号全域解封。遵义9月10号开始静默,9月15号解封 。毕节9月19号开始静默,10月10日全域解封。
〖叁〗、0月中旬。据了解 ,织金县自2022年9月7日上午8时起,就实行临时静态管理了,解除时间将根据疫情发展和核酸检测情况 ,分区有序解除管控措施 。截止2022年09月15日15时,织金共有低风险地区1处,中风险地区1处,高风险地区3处。织金疫情最快也要到10月中旬解封。
〖肆〗 、通过查询相关资料显示 ,瓮安疫情8月21日零时解封 。8月20日贵州黔南州人民政府新闻办公室以线上直播的方式举行新冠肺炎疫情防控第三场新闻发布会,向社会各界通报黔南州瓮安县第三轮核酸检测结果及疫情防控相关政策和社会面管控措施调整情况。
〖伍〗、预计2022年9月底。贵阳小河是贵州省贵阳市的一个市辖区,该地因为疫情原因导致被封 ,因为该地出台了一系列疫情防控措施所以预计2022年9月底即可完成解封。具体的解封时间以当地政府公布为准 。
〖陆〗、贵阳孟关疫情没有解封。根据疫情防控中心发布的消息,2022年9月22日0-24时,贵阳新增本土确诊病例16例 ,新增无症状感染者62例。近来,高风险地区206个,中风险地区94个 。从近来贵阳孟关疫情的情况来看 ,短时间之内是无法解封的,初步预计将在10月初可以解封。今天是2022年9月23日,所以现在还没有解封。
2021年贵州疫情流调记录(10月22日更新)
0月14日:在张掖市七彩丹霞游玩 ,10月15日前往青海西宁,乘航班于22:40抵达遵义 。10月16日:乘旅行社大巴跟团至重庆黔江区多景区游玩。10月17日:返回遵义,乘出租车回家。10月18日:主动到遵医附院发热门诊做核酸检测,下午混检阳性 ,22时30分单检阳性 。
0月23日:出现咳嗽 、咳痰、发热等症状。10月25日:凌晨第三次核酸检测为阳性,随即转运至省级定点医院。胸部CT未见异常,经省级专家组会诊后诊断为新冠肺炎确诊病例(轻型) 。病例139:毕某某 ,男,53岁,现住兰州市城关区天水南路279号。
贵州新增本土确诊病例1例 ,此病例的流调轨迹很简单,在被检查出阳性期间,他一直都在隔离点内 ,期间也没有接触过他人,所以基本上没有病毒扩散的可能性。
本文来自作者[南城]投稿,不代表善友号立场,如若转载,请注明出处:https://www.syjjh.com/gongyi/19099.html
评论列表(4条)
我是善友号的签约作者“南城”!
希望本篇文章《【贵州省疫情封控多久,贵州封闭了吗】》能对你有所帮助!
本站[善友号]内容主要涵盖:善友号,生活百科,小常识,生活小窍门,百科大全,经验网,游戏攻略,新游上市,游戏信息,端游技巧,角色特征,游戏资讯,游戏测试,页游H5,手游攻略,游戏测试,大学志愿,娱乐资讯,新闻八卦,科技生活,校园墙报
本文概览:一般封控区域要多久才能解封〖壹〗、管控区域解封时间管控区域的封闭时间通常为14天左右,而非7天。具体解封...