邯郸新增21例无症状感染者!邯郸7地继续封控!
〖壹〗、022年4月22日0—24时,邯郸市新增21例本土无症状感染者 ,同时魏县 、大名、武安、广平 、永年、曲周、临漳7地实施或延长封控管理措施。具体信息如下:新增无症状感染者情况根据河北省卫生健康委员会2022年4月23日通报,4月22日0—24时,河北省新增本土无症状感染者172例 ,其中邯郸市21例 。

〖贰〗、022年11月12日0—24时,河北省新增新型冠状病毒肺炎确诊病例4例,其中石家庄市2例 、邯郸市2例;新增无症状感染者585例,其中石家庄市484例、秦皇岛市26例、邯郸市21例 、张家口市16例、邢台市13例、唐山市9例 、廊坊市5例、保定市5例、沧州市3例 、衡水市2例、承德市1例。

〖叁〗、022年5月4日河北省新增19例本土无症状感染者 ,均来自邢台市;邯郸市正西乡 、西苏镇等地共11人因未提前报备私自返乡被要求自费集中隔离14天。 以下是具体信息:邢台新增19例本土无症状感染者通报来源:河北省卫健委2022年5月4日通报 。


邯郸现在属于什么风险地区
〖壹〗、截止2022-06-02最新数据显示,邯郸邯郸地区近来没有中、高风险区域,都是低风险地区。高风险地区:是指累计新冠病例超过了50例 ,而且〖Fourteen〗、天内是有聚集性疫情发生。中风险地区:14天之内有新增确诊的病例,合计新冠确诊病例未超过50例;累计新冠确诊病例有超过50例,14天以内并无出现聚集性疫情。
〖贰〗 、风险地区调整:自2021年1月6日起 ,将石家庄市藁城区全域调整为高风险地区,邢台市南宫市天地名城小区、邢台市南宫市天一和院小区、邢台市南宫市凤岗街道办事处为中风险地区 。防控措施:铁路部门暂停发售2021年1月6日0时至1月8日24时间,邯郸地区各站 、石家庄地区各站至北京地区各站的旅客列车车票。
〖叁〗、有市外旅居史人员需主动报备 ,14天内有国内中高风险地区、涉疫地区旅居史的人员需立即报备并配合防控措施。辛集:返乡人员需提前24小时向属地村委会或社区居委会报备,且持有48小时内核酸检测阴性结果,抵达后立即报告 。
〖肆〗 、没有。截止2022年8月27号 ,邯郸市属于中风险地区,根据邯郸市的防疫政策,为了阻断疫情传播,邯郸各大景区都不准对外开放 ,邯郸大乘寺也包含其中没有对外开放,具体开发时间以邯郸市防疫部门公告为准。
〖伍〗、邯郸是低风险等级地区 。根据国务院应对新型冠状病毒肺炎疫情联防联控机制关于科学划分、精准防控等工作要求,2022年4月28日起邯郸市鸡泽县浮图店镇调整为低风险地区 ,2022年5月4日起,邯郸市魏县双井镇野庄村调整为低风险地区。降级后,邯郸全域都降低为低风险区。
〖陆〗 、河北邯郸是低风险地区 。2022年3月6日 ,苏州市新冠肺炎疫情联防联控指挥部发布通告称,根据国务院联防联控机制有关规定,经苏州市指挥部研究决定 ,自发布之日起,对苏州市部分区域疫情风险等级进行调整。张家港市杨舍镇新航花苑18幢由中风险地区调整为低风险地区。其他地区风险等级不变 。
关于进一步加强来邯返邯人员管理的通告
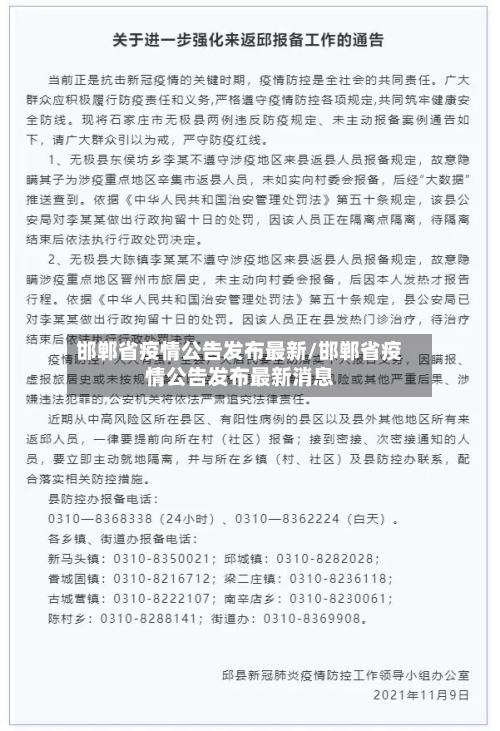
〖壹〗、关于进一步加强来邯返邯人员管理的通告 当前,疫情防控形势严峻、压力巨大。为严防疫情输入风险 ,切实保障人民群众生命安全和身体健康,现将有关来邯返邯事项通告如下:核酸检测要求 所有来邯返邯人员:须持48小时内核酸检测阴性证明。落地核酸检测及隔离政策 所有来邯返邯人员:在入市卡口接受一次免费“落地 ”核酸检测。
〖贰〗 、021年7月6日以来,凡到达过南京禄口机场及南京江宁区、溧水区等中高风险地区的人员原则上暂缓来邯返邯,已来邯返邯人员和确需来邯返邯人员 ,要在做好个人防护的前提下,主动向所在单位、社区报告,配合属地疫情防控部门落实好防控措施 。高风险地区来邯返邯人员 ,实施14天集中隔离医学观察。
〖叁〗、法律分析:邯郸市火车站进站要求需要出示身份证 、健康码、测体温。法律依据:《关于进一步加强外来人员排查管控工作的通知》(邯防领办〔2021〕86号) 全市所有来邯返邯人员,均要通过扫码进入“外地来邯人员排查子系统”进行填报登记 。
邯郸一小学统计“家长职业信息 ”遭质疑!教体局回应了……
〖壹〗、邯郸市邯山区渚河路小学统计家长职业信息引发质疑,教体局回应称系疫情防控需要 ,已要求学校停止细化职务统计。事件背景近日,邯郸网民在河北新闻网“阳光理政”平台反映,邯山区渚河路小学要求学生家长填写职业信息 ,且需具体到科室部门。例如,公务员需注明科室,店铺从业者需区分店长或职员 ,企业员工需明确职位层级 。
〖贰〗 、该事件中任课老师存在处理不当的问题,在面对学生突发状况时反应迟缓、缺乏主动救助行为,引发了对其职业责任和道德素养的质疑。
〖叁〗、舆情监测加强舆情监控,对重大敏感舆情第一时间上报 ,积极回应质疑,化解矛盾。(三)返校要求健康监测开学前14天师生需连续体温监测,中小学 、幼儿园师生应返回学校所在地 。填写《个人14天体温健康登记表》和《个人健康登记承诺书》 ,学校进行数据分析和研判。
〖肆〗、对于参与或组织有偿补课的中小学在职教师一经查实,将按照《邯郸市在职中小学教师有偿补课行为处理办法(试行)》视情节给予警告、记过 、降低岗位职务等级、开除或者解除聘用合同等处分,同时取消其相应的荣誉称号。对履行主体责任和监督责任不力的领导干部还要实行责任倒查 ,严肃追责 。
邯郸市新冠肺炎疫情防控工作领导小组办公室关于主城区及周边第四轮核...
〖壹〗、邯郸市主城区及周边第四轮全员核酸检测累计采样1991611人次,检出阳性2例,已落实管控措施 ,主城区将继续封控管理并开展下一轮检测。 以下为具体内容:检测基本情况:截至4月12日6时,邯郸市主城区(环城高速公路以内)及周边完成第四轮全员核酸检测,本次检测累计采样1991611人次 ,检出阳性2例。
〖贰〗 、疫情防控,人人有责。让我们共同行动起来,自觉遵守疫情防控各项规定,共同巩固全市来之不易的疫情防控成果!通告施行及调整 施行日期:本通告自发布之日起施行 。管控措施调整:如有调整将另行通告。
〖叁〗、邯郸市新冠肺炎疫情防控工作领导小组办公室 关于主城区继续实行封控管理 开展全员核酸检测的通告 经过六轮全员核酸检测 ,主城区疫情防控工作取得了积极进展。为进一步强化主城区疫情防控工作,经市疫情防控工作领导小组研判,决定自4月14日0时起 ,继续对主城区实行封控管理,开展全员核酸检测 。
〖肆〗、丛台区新冠肺炎疫情防控工作领导小组办公室关于不主动报备需自费隔离的通告广大的居民朋友们:积极主动配合疫情防控工作是每个公民应尽的社会责任和法定义务。近来,国内多地相继发生疫情 ,特别是近期流行的奥密克戎变异毒株传染性强、传播速度快 、隐匿性强,疫情防控形势严峻。
〖伍〗、邯郸2022年一共封了2次 。2022年4月8日0时,邯郸市对主城区及周边实行封控管理 ,封控区域包括丛台区、复兴区 、邯山区、经济技术开发区所有区域。
〖陆〗、《关于进一步优化落实新冠肺炎疫情防控措施的通知》解读问答 通知出台的背景和主要内容 背景:党中央 、国务院始终将人民生命安全和身体健康放在首位,根据病毒变异和疫情形势变化,坚持稳中求进 ,因时因势优化防控措施。二十条优化措施实施后,结合地方经验与问题,进一步提出十条针对性措施 。
本文来自作者[南城]投稿,不代表善友号立场,如若转载,请注明出处:https://www.syjjh.com/gongyi/22939.html
评论列表(4条)
我是善友号的签约作者“南城”!
希望本篇文章《邯郸省疫情公告发布最新/邯郸省疫情公告发布最新消息》能对你有所帮助!
本站[善友号]内容主要涵盖:善友号,生活百科,小常识,生活小窍门,百科大全,经验网,游戏攻略,新游上市,游戏信息,端游技巧,角色特征,游戏资讯,游戏测试,页游H5,手游攻略,游戏测试,大学志愿,娱乐资讯,新闻八卦,科技生活,校园墙报
本文概览:邯郸新增21例无症状感染者!邯郸7地继续封控!〖壹〗、022年4月22日0—24时,邯郸市新增21例本土无症状感染...