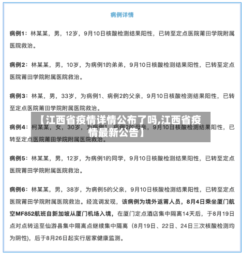
赣通码没有接种记录
打开支付宝搜索“赣服通”进入小程序,点击“赣通码 ”图片 ,进入信息填写页面 。也可在微信搜索。 点击“疫苗接种证明”,即可查看。“赣服通”还提供核酸检测报告 疫情防控信息等服务 您是否已经打了只打一针的 。

江西省的赣通码中暂时还不能查询到省外接种记录。近日有网友向国家卫健委提意见,建议全国打通疫苗接种 、核酸检测等信息的查询 ,方便人民出行。国家卫健委回复如下:前期部分省份建设的新冠疫苗接种信息查询系统,可查询省内疫苗接种信息,不能查询跨省份接种信息 。

可能是接种人信息没有录入。因为接种疫苗的人很多 ,所以医护人员每天的工作量也很大,要录入很多信息,这个时候就会出现接种人信息没有录入的情况。当信息没有录入的时候,也就不会显示接种信息。

通过赣通码查看老人、孩子的疫苗接种信息 ,可按以下步骤操作:打开支付宝APP:确保手机已安装支付宝(版本建议56及以上),登录个人账号 。进入健康码页面:在支付宝首页点击健康码图标(若首页无直接入口,可通过搜索栏输入“健康码 ”快速定位)。
鹰潭信江新区疫情最新消息(鹰潭信江新区疫情最新消息通知)
【江西省每天新冠肺炎病例数据通报】点击查看《》【鹰潭市信江新区新冠肺炎疫情最新消息】_2022年9月30日消息:自2022年9月30日0时起 ,信江新区开放江北街道片区,包括信江村委会、周塘村委会 、志源村委会、港口村委会、中原社区 、后源岗场区域,并调整相应管控措施。
_信江新区2例无症状感染者涉疫高风险场所公布:近期 ,信江新区在区域核酸筛查中发现2例无症状感染者 。其行程轨迹分别如下:无症状感染者1:9月23日到过中童车管所、瀚宫尚城。9月24日到过杏园菜场、三味斋包子铺、金山弄郑国华诊所 、建设路惠佳电脑城、鑫琥广场、高新区汽车站新起点修理厂 、中央公馆。
贵溪市、余江区、信江新区 。鹰潭,江西省辖地级市,“涟漪旋其中 ,雄鹰舞其上”而得市名,是长江中游城市群重要成员,地处武夷山脉向鄱阳湖平原过渡的交接地带。通过查询鹰潭市疫情防控部门显示 ,截止2022年9月7日贵溪市 、余江区、信江新区被划分为高、中风险地区,累计确诊病例48例,现有确诊病例3例。
新增本土无症状感染者情况2022年9月27日0-24时,江西省新增本土无症状感染者4例 ,其中鹰潭市1例,位于月湖区(信江新区);吉安市3例,均在泰和县 。解除隔离医学观察12例 ,其中赣州市5例(章贡区(经开区)2例 、宁都县3例),吉安市7例(吉州区2例、永丰县5例)。

云南昨日新增确诊病例2例,详情公布
月26日0 - 24时,云南省新增本土确诊病例2例 ,分别来自瑞丽市和盈江县。具体情况如下:病例发现地点与情况瑞丽市:在集中隔离点密接人员核酸检测中发现1例 。这表明当地对密切接触者采取了集中隔离措施,并通过定期核酸检测及时发现病例,有助于快速切断传播链条 ,防止疫情进一步扩散。
新增确诊病例:11月23日0—24时,31个省(自治区、直辖市)和新疆生产建设兵团报告新增确诊病例22例。其中境外输入病例18例,本土病例4例(辽宁2例 ,均在大连市;云南2例,均在德宏傣族景颇族自治州)。
瑞丽市在集中隔离点 、非闭环管理重点人员和高风险区核酸检测中发现确诊病例2例、无症状感染者11例轨迹情况确诊病例1:居住在勐卯街道团结村委会等母村民小组,系9月27日公布无症状感染者4的密切接触者 。
新增确诊病例整体情况:31个省(自治区、直辖市)和新疆生产建设兵团报告新增确诊病例2286例。其中境外输入病例57例,本土病例2229例。境外输入病例详情:分布在多个省市 ,具体为广东13例,北京9例,辽宁7例 ,四川6例,内蒙古5例,上海5例 ,福建4例,山东4例,陕西3例 ,黑龙江1例 。
最新疫情通报!详情公布
〖壹〗、新增确诊病例情况数量与来源:12月13日0-24时,四川新增确诊病例3例,均为境外输入。具体行程:1例于12月7日自德国乘机抵蓉 ,12月13日确诊;1例于12月10日自埃塞俄比亚乘机抵蓉,12月13日确诊;1例于12月11日自德国乘机抵蓉,12月13日确诊。其他情况:无新增治愈出院病例 、疑似病例及死亡病例 。
〖贰〗、022年2月22日,青岛市发现1例本土新冠肺炎确诊病例(普通型) ,具体情况如下:病例来源与行程该病例于2022年2月21日凌晨乘坐JD5528航班从武汉抵达青岛胶东世界机场。当晚获悉其在武汉活动场所内发现新冠肺炎阳性病例后,主动前往医院进行核酸检测。
〖叁〗、月21日11:07自深圳湾口岸入境闭环返港,检出阳性 。相关情况已通报香港相关部门 ,其到过的场所已完成严格消杀,密接者已按要求落实管控。患者104:陈某,男 ,从事跨境运输行业。2月21日09:44自深圳湾口岸入境闭环返港,检出阳性 。
〖肆〗 、月30日0时至24时,全国31个省(自治区、直辖市)和新疆生产建设兵团报告新增本土确诊病例6例 ,具体来自黑龙江和内蒙古两地,详情如下:黑龙江新增本土确诊病例5例发生时间:4月30日0时至24时 发生地点:牡丹江市 病例特征:均为境外输入关联性无症状感染者转为确诊病例。
〖伍〗、月30日,成都市新增境外输入新冠肺炎确诊病例2例 ,其中1例为昨日通报的无症状感染者订正,新增出院1人,无新增无症状感染者,1名境外输入无症状感染者解除集中隔离医学观察。 具体信息如下:新增境外输入确诊病例详情 患者1:基本信息:男 ,59岁,伊拉克籍。
受疫情影响从11月2日起开封万岁山大宋武侠城暂停实景剧演出
近期郑州受到疫情影响,万岁山·大宋武侠城景区从进来了11月2日起将暂停实景剧演出 ,演出恢复将另行公告,具体详情见下文 。在郑州的朋友们疫情期间要注意个人防护。
近期开封受到疫情影响,万岁山·大宋武侠城景区从2022年1月6日起将暂停闭园 ,景区恢复时间将另行公告,具体详情见下文。在开封的朋友们疫情期间要注意个人防护 。
闭园公告尊敬的游客朋友们:按照市政府及文旅局的通知要求,全力配合我市疫情防控工作 ,避免人员聚集引发交叉感染,切实保障广大人民群众的身体健康与生命安全,开封万岁山大宋武侠城景区将于11月5日起暂时闭园 ,恢复开放时间另行通知,感谢您的理解 、支持和配合。待疫情离去,我们江湖重聚。
开封万岁山武侠城爆火密码在于文化IP打造、沉浸式体验设计、流量转化与文旅融合创新,其通过特色节目出圈 、构建武侠宇宙、创新商业模式、延长游客停留时间 、应对流量挑战及推动全产业链升级 ,实现从“非主流”到河南文旅顶流的蜕变 。
庙会期间节目安排:每年农历初一至十六,开封万岁山大宋武侠城会举办盛大的庙会活动。在此期间,景区每天会上演300余场精彩演出 ,节目内容丰富多样,既有《三打祝家庄》等武侠实景剧,让游客近距离感受武侠文化的魅力;也有舞狮、豫剧等传统节目 ,展现中华文化的博大精深。
开封万寿山景区(现万岁山武侠城)于2003年10月正式开业 。该景区由开封市万岁山游览区有限公司投资建设,其前身是原国家森林公园,后经开发改造成为以武侠文化为主题的综合性旅游景区。
本文来自作者[南城]投稿,不代表善友号立场,如若转载,请注明出处:https://www.syjjh.com/gongyi/23466.html
评论列表(4条)
我是善友号的签约作者“南城”!
希望本篇文章《【江西省疫情详情公布了吗,江西省疫情最新公告】》能对你有所帮助!
本站[善友号]内容主要涵盖:善友号,生活百科,小常识,生活小窍门,百科大全,经验网,游戏攻略,新游上市,游戏信息,端游技巧,角色特征,游戏资讯,游戏测试,页游H5,手游攻略,游戏测试,大学志愿,娱乐资讯,新闻八卦,科技生活,校园墙报
本文概览:赣通码没有接种记录打开支付宝搜索“赣服通”进入小程序,点击“赣通码”图片,进入信息填写页面...